北仑区产权服务中心有限公司关于调整保底费用的通知
来源:北仑产权专区
发布时间:2025-12-11 09:48:24
字体大小:A -A +



各区属国企:

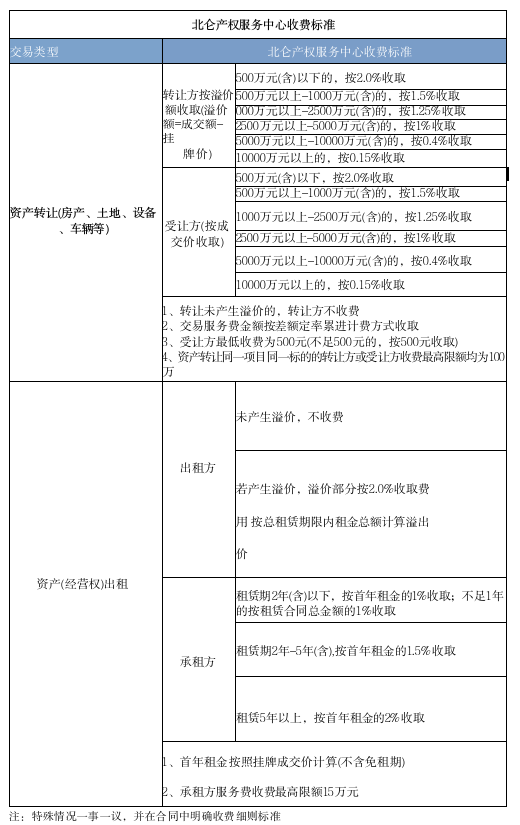
为促进资产顺利处置,加快盘活国有资产。北仑区产权服务中心自2025年12月5日起,对收费标准 中保底费用作出修改:将资产转让(房产、土地、设备、车辆等)类型有关受让方最低收费修改为500 元(不足500元的,按500元收取),其它内容保持不变。


返回顶部